在线客服
热线电话
☎:85103399
微信扫码
登录
注册
设为首页
收藏本站
简繁切换
首页
公司简介
商标业务
专利业务
版权业务
公司业务
成功案例
商标买卖
25类-服装鞋帽
14类-珠宝钟表
18类-皮具箱包
01类-化学原料
02类-颜料油漆
03类-化妆品
04类-燃料油脂
05类-医药卫生
06类-五金金属
07类-机械设备
08类-手工器械
09类-电子数码
10类-医疗器械
11类-家电
12类-运输工具
13类-军火烟花
15类-乐器
16类-文化用品
17类-橡胶制品
19类-建筑材料
20类-家具
21类-日用品
22类-绳网袋篷
23类-纺织纱线
24类-床上用品
26类-花边拉链
27类-地毯席垫
28类-体育玩具
29类-干货油奶
30类-食品调味
31类-水果花木
32类-啤酒饮料
33类-酒
34类-烟草烟具
35类-广告贸易
36类-金融物管
37类-建筑修理
38类-通讯电信
39类-运输旅行
40类-材料加工
41类-教育娱乐
42类-科研服务
43类-餐饮酒店
44类-医疗园艺
45类-社会法律
联系我们
首页
>
综合新闻
>
成功案例
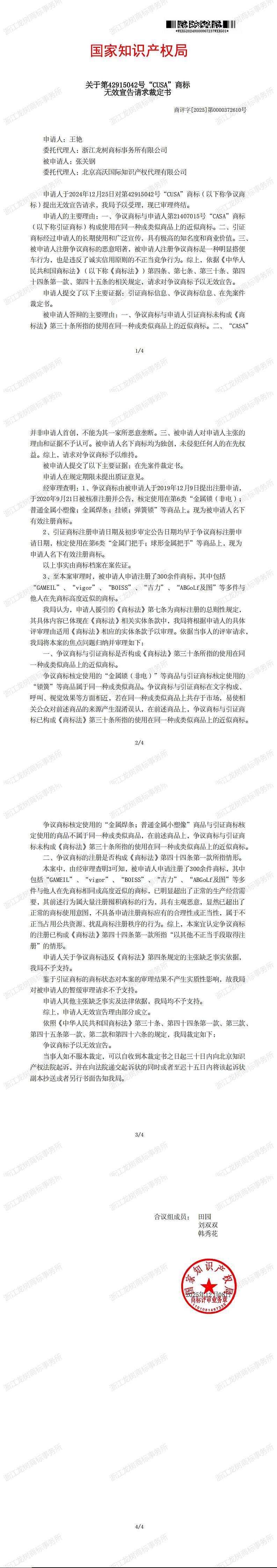
【龙树捷报】国家知识产权局判第42915042号“CUSA”商标予以撤销,龙树代理王艳获得胜诉
分享到:
点击次数:276
更新时间:2026年01月13日13:39:41
【
打印此页
】
【
关闭
】
上一条:
【龙树捷报】国家知识产权局判第81533987号“BYYAKI”商标不予注册,龙树代理义乌市金民电器有限公司获得胜诉
下一条:
【龙树捷报】国家知识产权局判第17571923号"苏摩"商标予以撤销,龙树代理童桂娥获得胜诉
发表评论
查看评论
文明上网理性发言,请遵守评论服务协议。
首页
上一页
下一页
尾页